Derecho Societario y de los Títulos Valores

Este blog fue elaborado por Mónica Marcela Cárdenas Miranda y Pablo Antonio Alvarado Moya, estudiantes de Derecho de la Universidad Centroamericana, para la asignatura de Derecho Societario y de los Títulos Valores, impartida por el maestro Dr. Cristian Alberto Robleto Arana.

El objetivo de este espacio es resumir los contenidos esenciales de la materia mencionada, los cuales son:

  • Teoría general de las sociedades
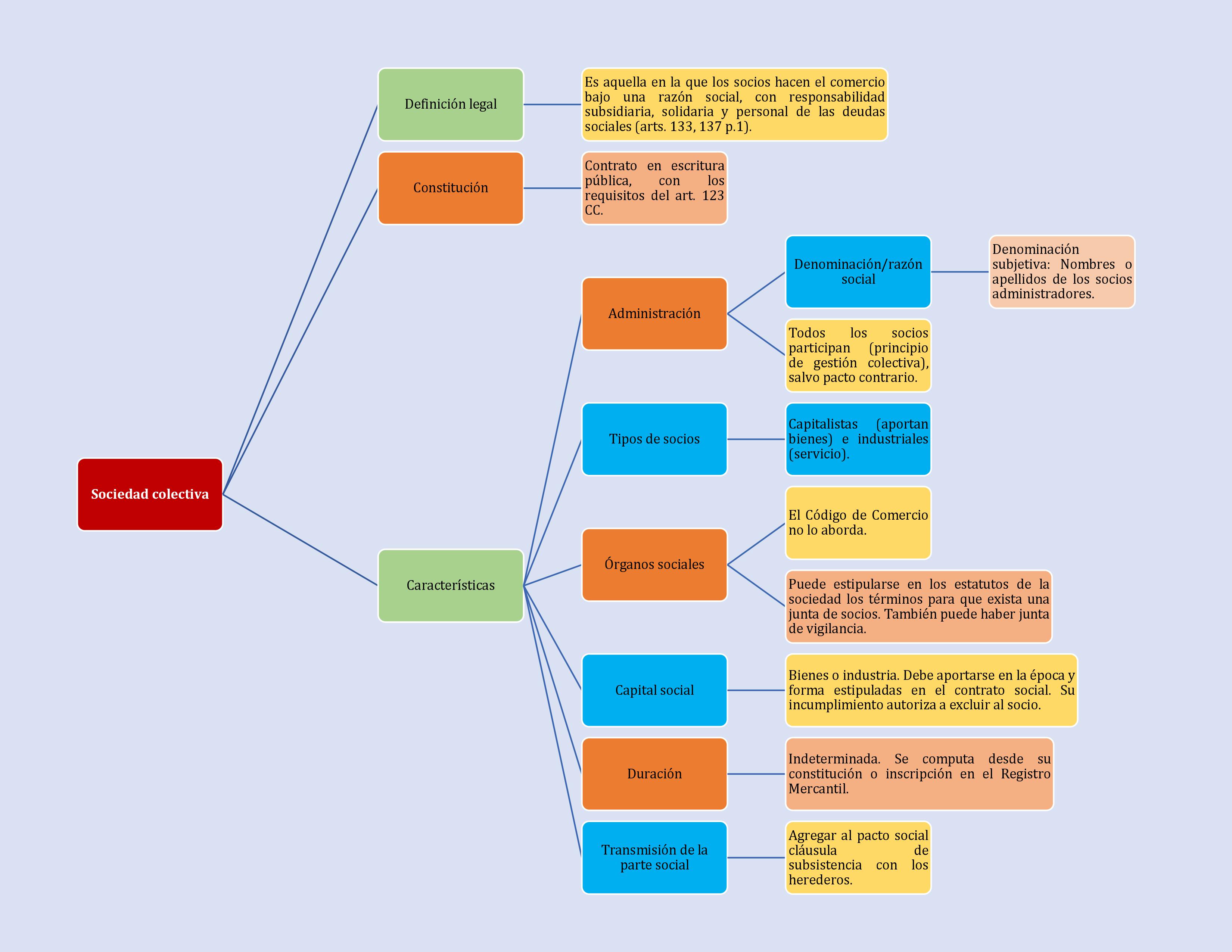
  • Sociedades personalistas: Sociedad colectiva y sociedad en comandita simple
  • Sociedades capitalistas: Sociedad anónima y sociedad en comandita por acciones
  • Introducción a los títulos valores

Teoría general de las sociedades

Para mayor información, acceder a https://www.mindmeister.com/es/1274108327/teor-a-general-de-las-sociedades

Referencias bibliográficas:

Código de Comercio de la República de Nicaragua. Publicado en La Gaceta Diario Oficial No. 248 del 30 de octubre de 1916. Nicaragua.

Robleto Arana, C. A. (2006). Derecho de Sociedades Mercantiles. Managua: Universidad Centroamericana.